​​​​​​​智能装备行业门户网
品牌 活动 访谈】  50强   整机 【联盟】 机构 【视频 展会 招聘 云服务   微博     关注公众号
咨询热线400-0756-518
今日焦点
​2026深圳半导体行业物流论坛
智慧物流,移动机器人全媒体,为更有效传播
​​​INEWS / 新闻中心
日本人生产线设计精髓
来源:工业机器人 | 作者:工业机器人 | 发布时间: 1979天前 | 1692 次浏览 | 🔊 点击朗读正文 ❚❚ | 分享到:
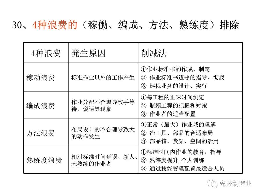
Cell Line是一种先进的生产模式,它具有加工时间短、物流效率高、在制品数量低、柔性高等特点。运用Cell Line作业模式可以优化生产线,达到了降低瓶颈工位工作时间、提升生产线平衡性、提高产能的目的。Cell Line源自日本sony,逐渐成为一种日本企业广泛采用的生产方式。

  Cell Line是一种先进的生产模式,它具有加工时间短、物流效率高、在制品数量低、柔性高等特点。运用Cell Line作业模式可以优化生产线,达到了降低瓶颈工位工作时间、提升生产线平衡性、提高产能的目的。Cell Line源自日本sony,逐渐成为一种日本企业广泛采用的生产方式。

  今天我们通过这份PPT资料一起学习这种生产方法。


联系我们:135-1272-6426    188-0319-7535

座机:0319-7596975