[行业新闻] 乐聚机器人|全国首条万台级人形机器人产线在......
2026-04-09
[行业新闻] 机器狗无人车茶山首次搭档!京东物流助力西湖......
2026-04-08
[行业新闻] AGV选型总踩坑?不同场景下潜伏、搬运、堆......
2026-04-07
[行业新闻] 顺丰冰雪产业首家智能仓落地深圳,一站式服务......
2026-03-31
[行业新闻] 机器人新观察丨性能提升成本下探 从展会成果......
2026-03-31
[行业新闻] 人形机器人引爆全球!白宫Figure 3刷......
2026-03-26
近日,美国人形机器人初创公司Figure AI宣布获得超10亿美元C轮融资,估值走高至390亿美元;一跃成为全球最具价值的人形机器人企业之一,也创下了该领域单轮融资规模的新纪录。本轮融资由Parkway Venture Capital领投,英伟达、英特尔资本、LG等科技巨头跟投。
是什么让全球顶尖科技巨头决定开启这场上亿“豪赌”?资本的追捧背后,传递了什么关键信号?普通人又该如何分享人形机器人产业发展红利?
“iPhone时刻”再现
人形机器人量产或即百亿赛道将启
资本的涌动往往是产业变革的先声。资本的涌动往往是产业变革的先声。Figure的巨额融资仅是这一趋势的缩影,仅2025年上半年,国内人形机器人领域已披露的融资规模就接近42亿元。市场中的“火药味”日渐浓重,或预示着一场深刻的产业升级正在发生。
图1:2025年1-6月国内人形机器人领域融资金额分布图
数据来源:【人形机器人发布】-《行业观察|2025年上半年人形机器人融资TOP10:谁在领跑,谁在蓄力?》-截至2025年7月18日。
人形机器人为何能吸引巨额资金的流入?
资本下注的背后往往是实实在在的市场规模增长预期。人形机器人作为人工智能与实体物理世界的终极交汇点,其产业链条长且复杂。
图2:人形机器人产业链示意图
资料来源:《2024人形机器人产业链白皮书》觅途咨询、华源证券研究所。
上游是决定性能上限的核心零部件(如执行器、减速器、传感器),中游为本体制造,下游则涵盖工业、医疗、服务等几乎一切实体经济场景,商业化想象空间巨大。据前瞻产业研究院数据显示,预计到2029年,中国人形机器人市场规模有望从2024年的27.6亿元增长至750亿元。
图3:中国人形机器人产业规模/亿元(预测)
数据来源:【华源证券】-《软硬件协同升级提升场景落地预期,北交所机器人产业重点标的梳理》-截至2025年9月10日。
市场规模5年有望翻27倍+,人形机器人何以见得?
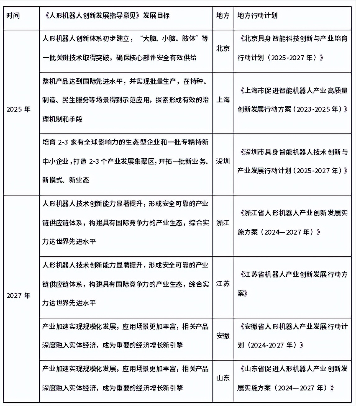
政策上,中央和地方政府积极布局,出台多项政策助力产业发展。2025年政府工作报告首次写入具身智能,将其被列为未来产业培育的重点方向,成为我国制造业升级的重要抓手,为科技制造领域竞争新高地。同时,各地陆续出台产业集群发展政策,共同推动人形机器人产业化加速。
表1:《人形机器人创新发展指导意见》发展目标及地方行动计划
资料来源:工业和信息化部,各省政府官网,东海证券研究所整理。
技术上,Figure自主研发的Helix视觉-语言-动作模型采用创新的“系统1+系统2”双架构,首次实现了视觉感知、语言理解与动作控制的深度融合。国内方面,成都的“贡嘎一号”和宇树科技的Unitree G1在轻量化设计和结构创新上成果突出。“贡嘎一号”重量轻、负载大、续航长;而Unitree G1采用四足仿生结构,成本低、扭矩大。核心技术正从实验室走向商业化。
应用层面,Figure与宝马制造公司签署的商业协议已率先将机器人引入汽车生产领域,验证了商业化路径的可行性。国内头部初创企业如优必选Walker S1也已进入比亚迪、东风柳汽等车企工厂实训,完成全球首例多机器人协同作业(如质检、搬运任务),效率提升30%;车企如小鹏汽车Iron机器人参与广州工厂P7+车型组装实训,计划2026年实现L3级量产。应用场景正从概念验证步入实质效率提升,2025年作为“量产元年”的特征愈发明显。(数据来源:【民生证券】-《国产人形机器人:多维共振应用场景落地加速》-截至2025年9月20日。)
成本曲线也进入快速下降通道。国内车企依托成熟汽车供应链,实现硬件复用降本:广汽GoMate核心部件自研率达100%,成本较海外竞品低20%;小鹏汽车复用智能驾驶芯片与电机技术,目标将人形机器人成本降至12万元以下。初创企业如宇树科技Unitree G1以9.9万元低价策略打开消费级市场,打破了外界对人形机器人“天价”的认知。人形机器人的成本下降也为产业规模化渗透奠定基础。(数据来源:【民生证券】-《国产人形机器人:多维共振应用场景落地加速》-截至2025年9月20日。)
总的来说,人形机器人正迎来政策指引、技术突破、商业落地、成本下降和资本注入多重驱动下带来的黄金发展期。这与2007年iPhone推出前的生态构建较相似,人形机器人有望迎来其“iPhone时刻”——产业的生态式爆发,量产或即。
“淘金不如卖铲”
人形机器人量产下的中国机遇
中国电子学会副理事长指出,“一台人形机器人需要5000多个零部件,涉及机械、电子、软件等多个领域,没有任何一家企业能独自完成全产业链的布局。”这就决定了产业链专业分工的必然性。
图4:人形机器人结构图
来源:特斯拉AI DAY 2022,民生证券研究院。
人形机器人价值高度集于上游核心零部件。一方面,其整体价值占比大——根据M2觅途咨询对特斯拉Optimus产品价值量核算,三大执行器(线性执行器、旋转执行器、灵巧手)就占了人形机器人主要零部件价值量的73%。

图5:2023年人形机器人核心零部件价值量分布(以特斯拉Optimus产品为例)
2026“全国移动机器人行业活动”合作商招募中
报名热线:400-0756-518、13512726426 同微信
活动时间:2025-08-01至08-31
Copyright © 2018-2025, 服务热线 400-0756-518
www.zhineng518.com,All rights reserved
版权所有 © 518智能装备在线 未经许可 严禁复制 【冀ICP备19027659号-2】 【公安备13050002001911】
运营商:河北大为信息科技有限公司